【国家网络安全宣传周】这些网络安全知识要牢记!-凯发ag旗舰厅网站
凯发ag旗舰厅网站
黄梅
视频点播
党史百年
登录长江云平台账号
×
邮箱/手机号
密码
验证码
下次自动登录
忘记密码?
登录
还没账号?
立即注册
其它登录方式
qq登录
新浪登录
微信登录
点击头像快速登录
个人中心
我的投稿
云账号设置
2024-09-09 10:10
0
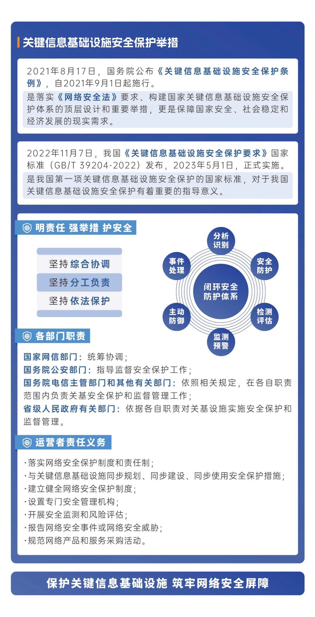
团团一起学习网络安全知识吧~
安全上网,谨防“陷阱”
带您几张图读懂
这份网络安全知识宣传手册!
⬇ ⬇ ⬇
相关阅读
网安科普海报 | 网络安全始于心 网络安全践于行
城南,迎新!
新思想引领新时代改革开放丨鑫达铝业走出新“铝途”
坚持36年免费!山道弯弯,“凉茶奶奶”一缸茶温暖无数赶路人
今日好稿丨桃李满村!山村教师胡益明坚守讲台 46年育人三代
网站地图